卓越工藝
日期:2016-10-23 / 人氣: / 來源:www.caplook.com / 熱門標簽: 卓越工藝 把精益變革 工藝改善
歡迎您訪問博革咨詢官網!博革咨詢是中國首家整合精益生產/六西格瑪/流程再造的咨詢公司,專注于提供 精益生產、6S現場管理、TPM設備管理、精益工廠布局、專業目視化、精益供應鏈、精益研發、六西格瑪管理等綜合性問題解決方案并負責落地實施。
全國咨詢熱線:021-62373515、157-2153-3189
我們承諾:見效快、易復制,目標必對賭!
我們比較一下在國內平均水準的民企、國企和外企的現場管控能力,我們會發現人真正出現較大差距的是工藝技術管理能力。就如同同樣是生產一臺產品,但兩家企業的效率差異會巨大,而真正影響他們效率的是都是作業布局、人機工程、工裝夾具等,以至于有些人往往把精益變革與工藝改善看做是一樣的事情。當然在精益變革中所講的卓越工藝模塊不是狹隘的工藝技術改善,它所包含的范圍更廣。


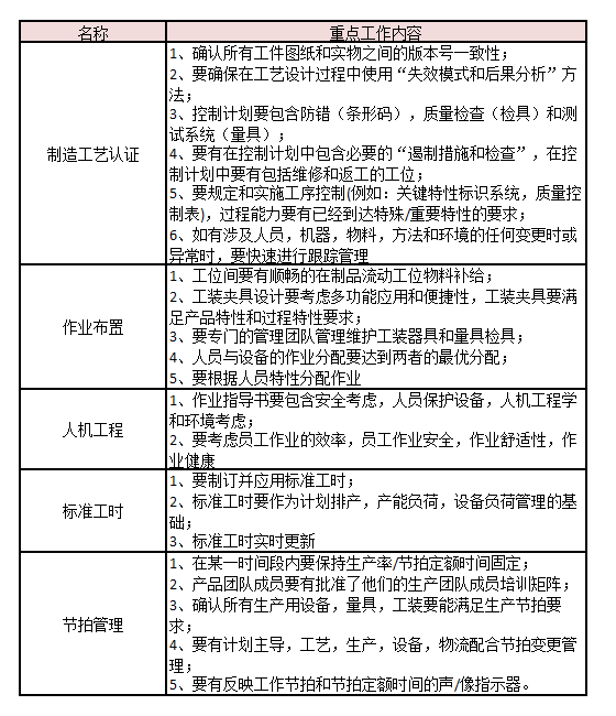
卓越工藝要素工作重點
作者:博革咨詢










